以全面加强知识产权保护为主线,以建设知识产权强国为目标,以改革创新为根本动力,截至目前我国已建立最高知识产权法庭、四个专门知识产权法院以及其他二十六个知识产权法庭(1+4+26)。
2022年4月21日,最高院发布了《最高人民法院关于第一审知识产权民事、行政案件管辖的若干规定》(法释〔2022〕13号),自2022年5月1日起施行。同日,最高院发布了《最高人民法院关于印发基层人民法院管辖第一审知识产权民事、行政案件标准的通知》及配套文件《基层人民法院管辖第一审知识产权民事、行政案件标准》(法〔2022〕109号),自2022年5月1日起施行。由此,知识产权诉讼管辖制度得以进一步健全完善,使绝大多数普通知识产权案件审级下沉,从而实现基层法院重在准确查明事实、实质化解纠纷,中院重在二审有效终审、精准定分止争,高院重在再审依法纠错、统一裁判尺度,最院监督指导全国审判工作、确保法律正确统一适用的审级职能定位,有效促进法院实现司法审判公开正义的目标。
本文中,笔者根据法释〔2022〕13号、法〔2022〕109号以及上述两份法律文件发布前后各省、自治区、直辖市高院发布的关于调整辖区内知产法院/法庭管辖范围的通知及/或最高院的批复等文件,对目前我国的最高知识产权法庭、四个专门知识产权法院以及其他二十六个知识产权法庭的管辖范围进行了整理。
另外,尽管法释〔2022〕13号、法〔2022〕109号只涉及知产民事和行政案件管辖,但根据《最高人民法院关于在全国法院推进知识产权民事、行政和刑事案件审判“三合一”工作的意见》(法发〔2016〕17号),知识产权刑事案件管辖也要符合“三合一”的工作精神,原则上也应当与民事、行政管辖范围保持一致,由此,除存在特别规定的,笔者不另外将知产刑事案件管辖单列出来。
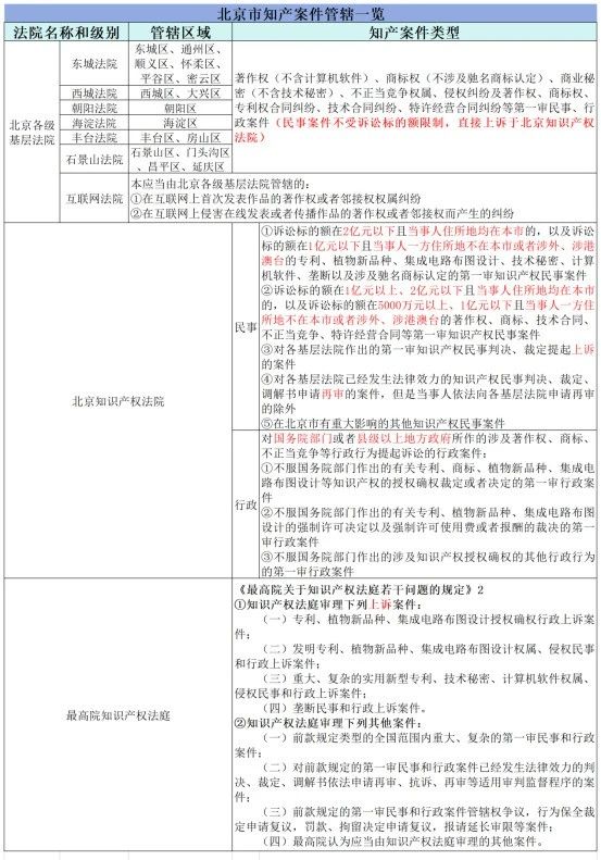
【北京市】

【天津市】

【河北省】

【山西省】

【内蒙古自治区】

【辽宁省】

【吉林省】

【黑龙江省】

法律依据&参考文献:
【1】《最高人民法院关于第一审知识产权民事、行政案件管辖的若干规定》(法释〔2022〕13号)
【2】《最高人民法院关于印发基层人民法院管辖第一审知识产权民事、行政案件标准的通知》及配套文件《基层人民法院管辖第一审知识产权民事、行政案件标准》(法〔2022〕109号)(基层法院知产民事案件管辖的诉讼标的额均不包含本数)
【3】《最高人民法院关于调整地方各级人民法院管辖第一审知识产权民事案件标准的通知》(法发〔2010〕5号)
【4】《最高人民法院关于涉及发明专利等知识产权合同纠纷案件上诉管辖问题的通知》(法〔2022〕127号)
【5】《最高人民法院关于修改〈最高人民法院关于知识产权法庭若干问题的规定〉的决定》(法释〔2023〕10号)
【6】《最高人民法院关于北京、上海、广州知识产权法院案件管辖的规定》(法释〔2020〕19号)
【7】《最高人民法院关于同意辽宁省沈阳市中级人民法院内设专门审判机构并跨区域管辖部分知识产权案件的批复》