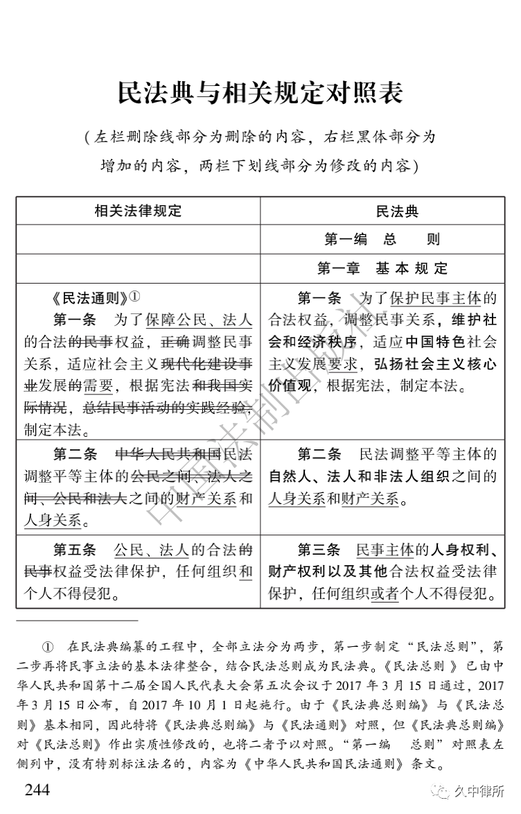
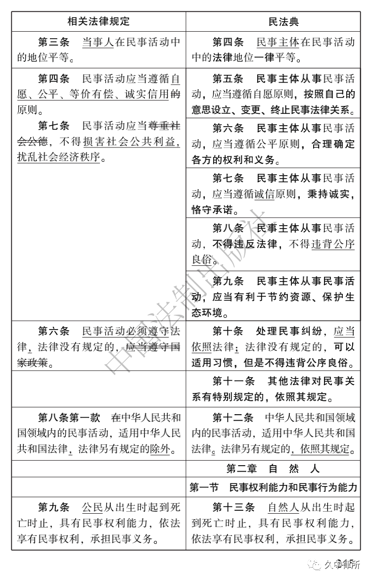
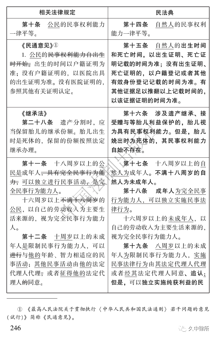
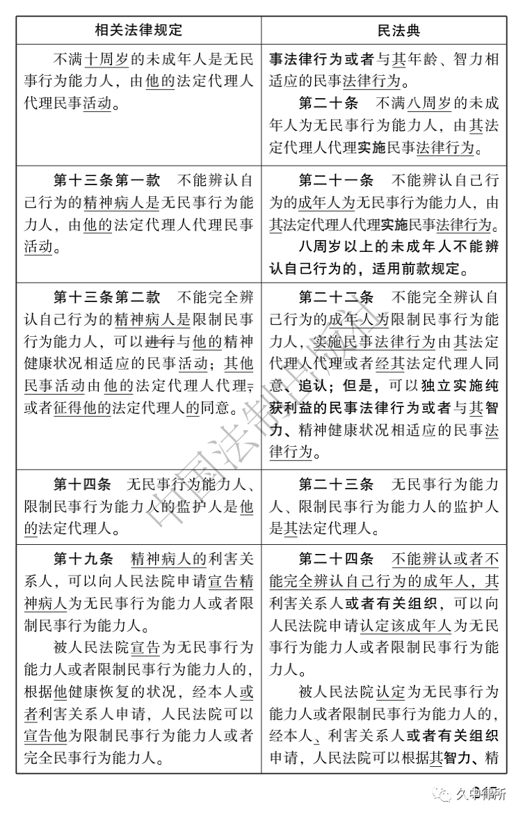
民法典作为新中国第一部以法典命名的法律,开创了我国法典编纂立法的先河,具有里程碑意义。
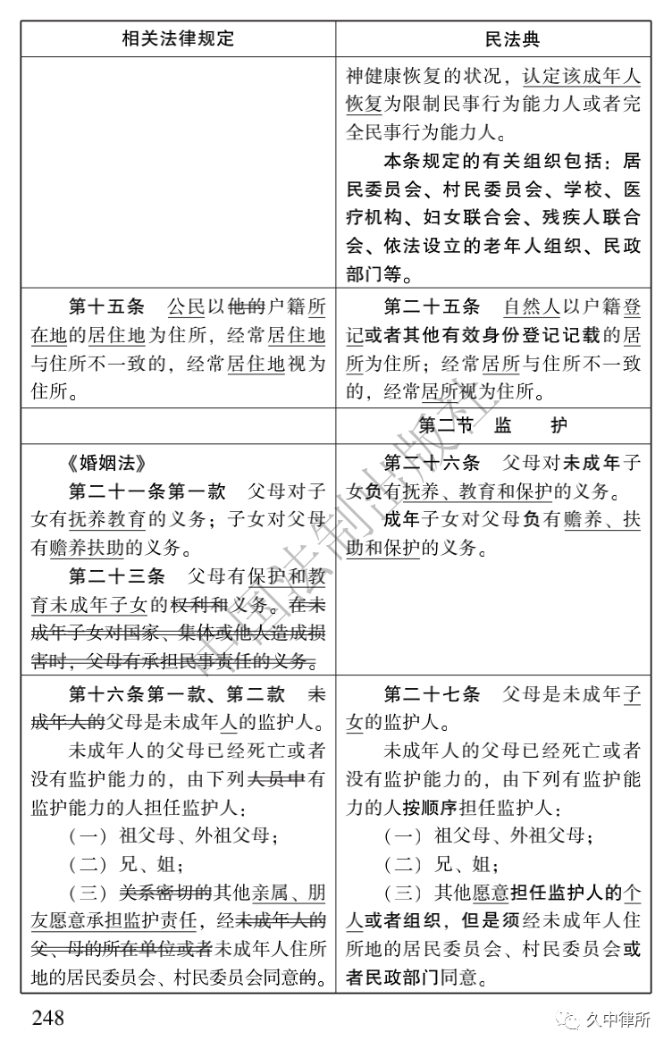
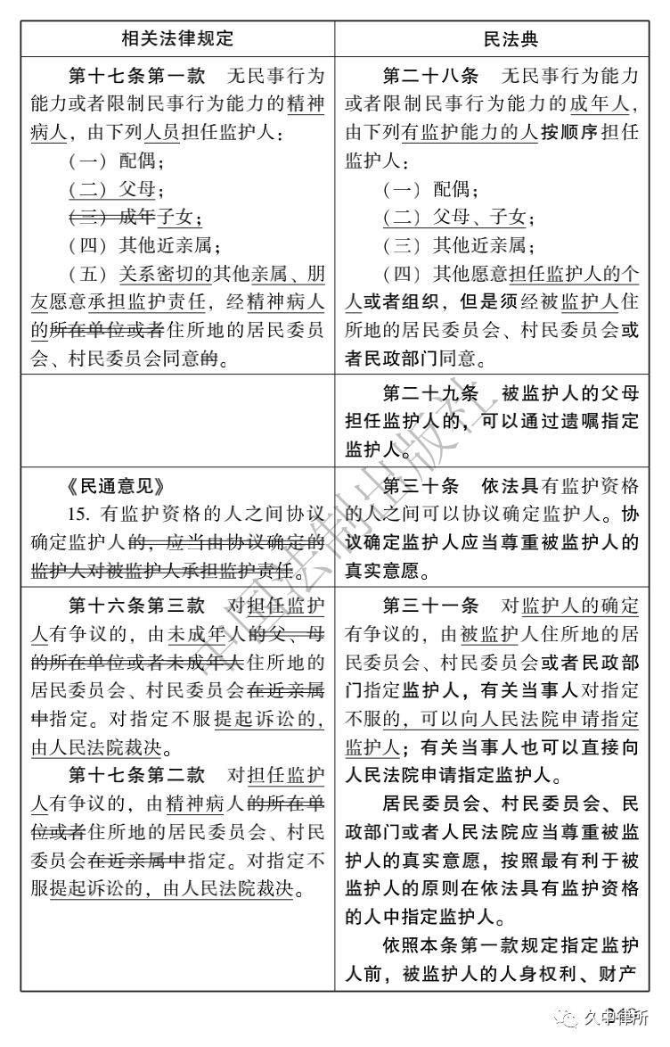
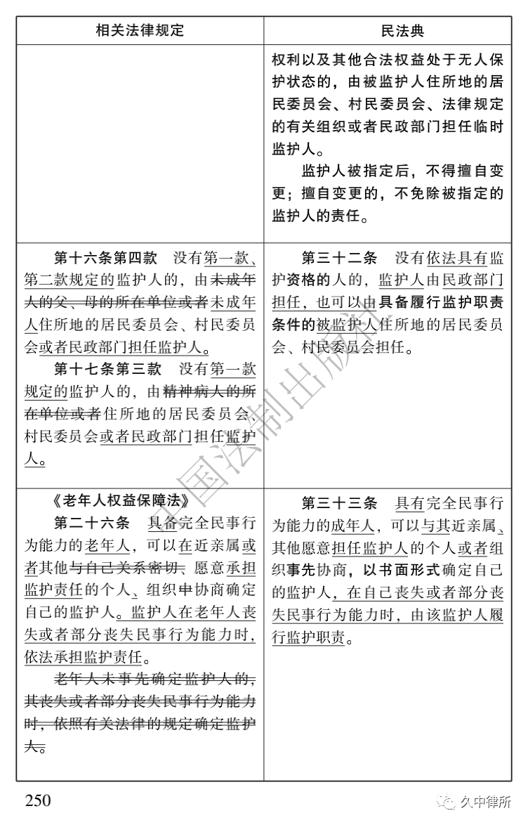
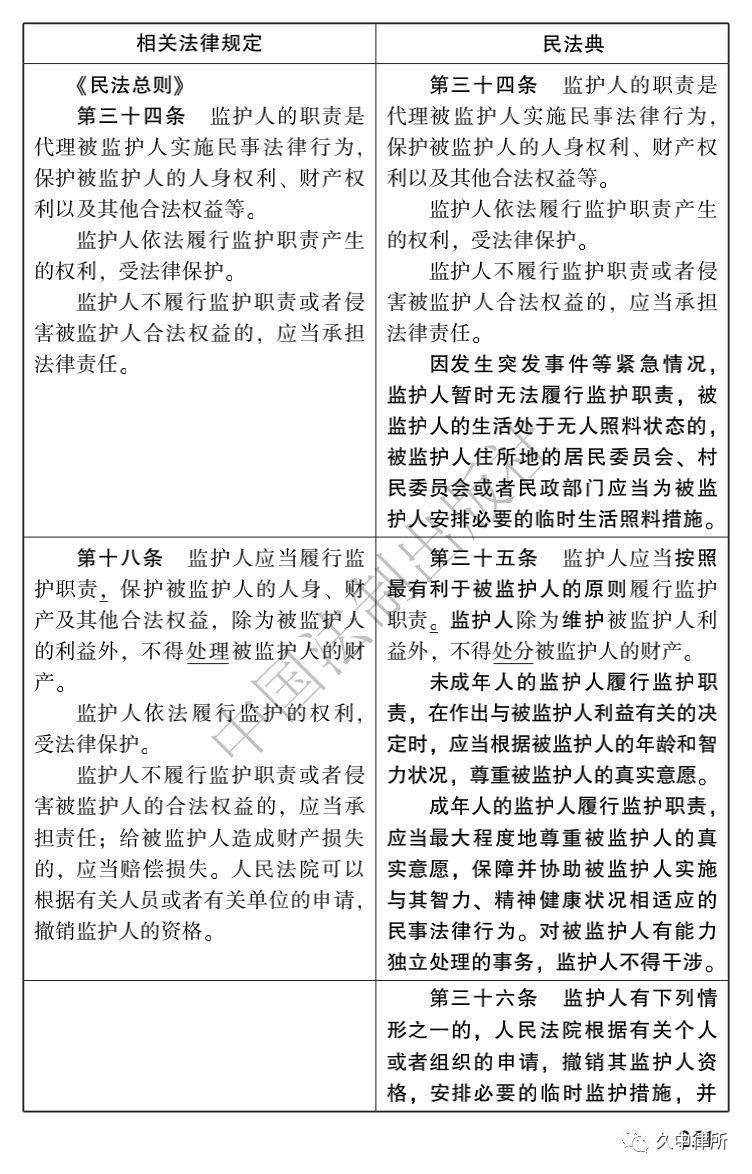
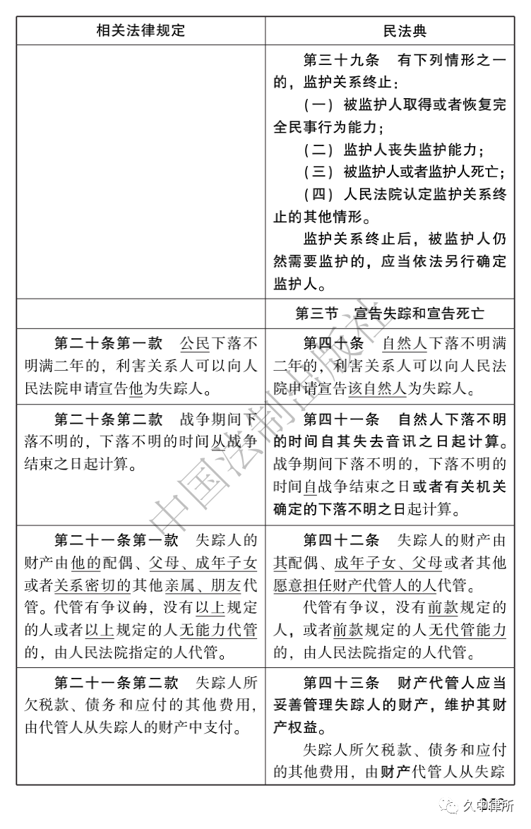
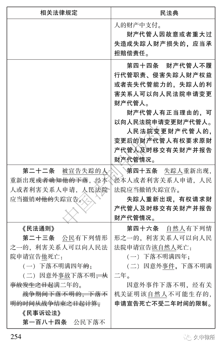
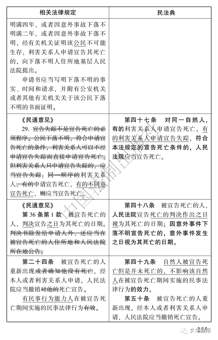
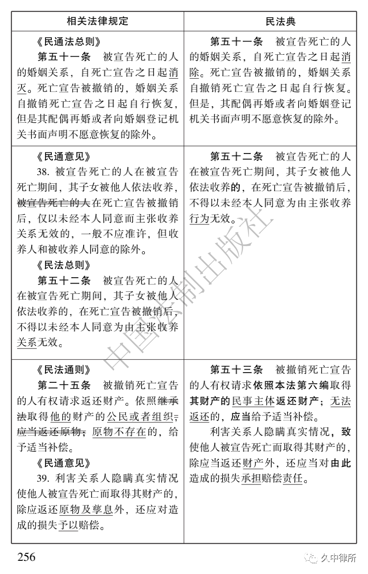
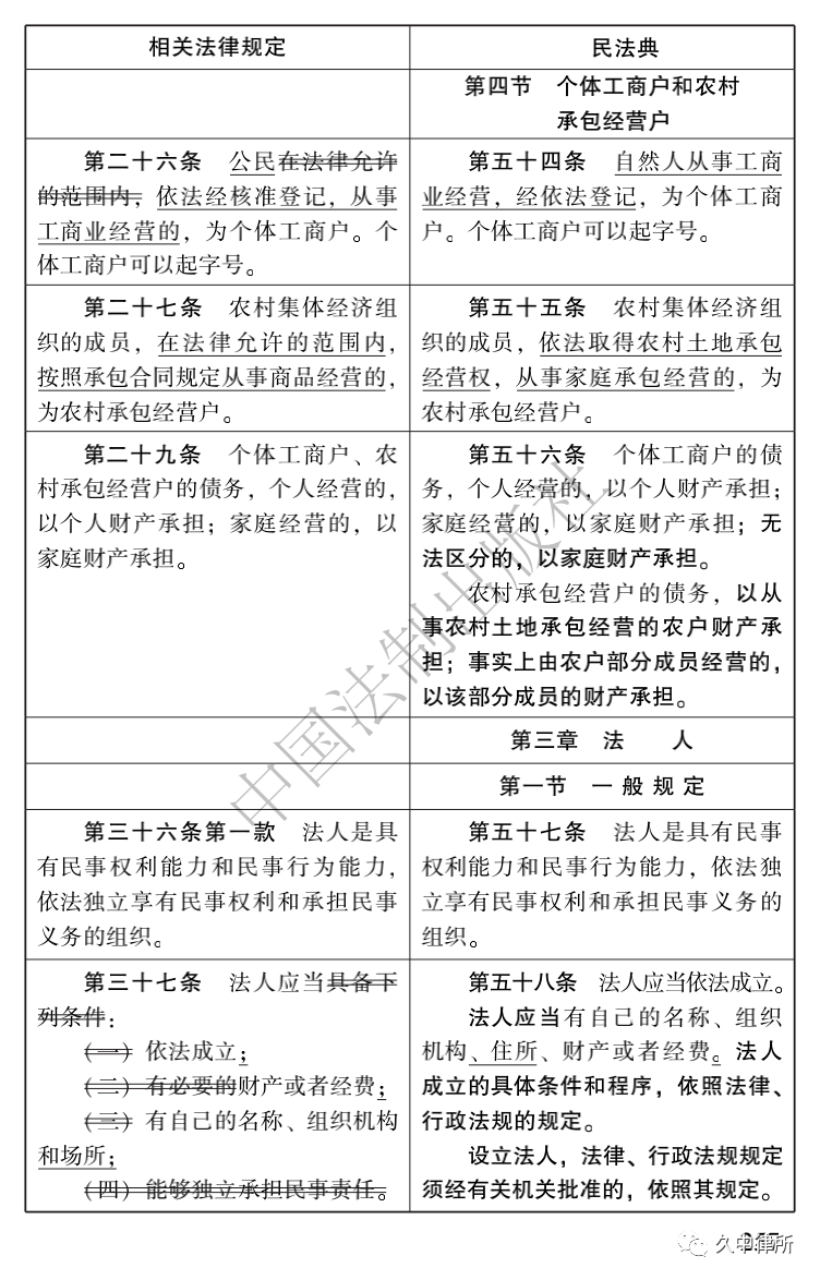
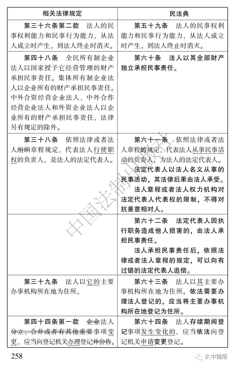
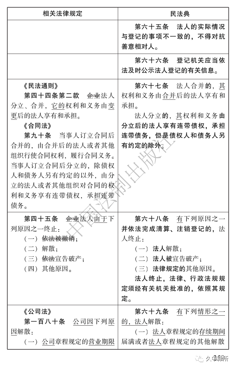
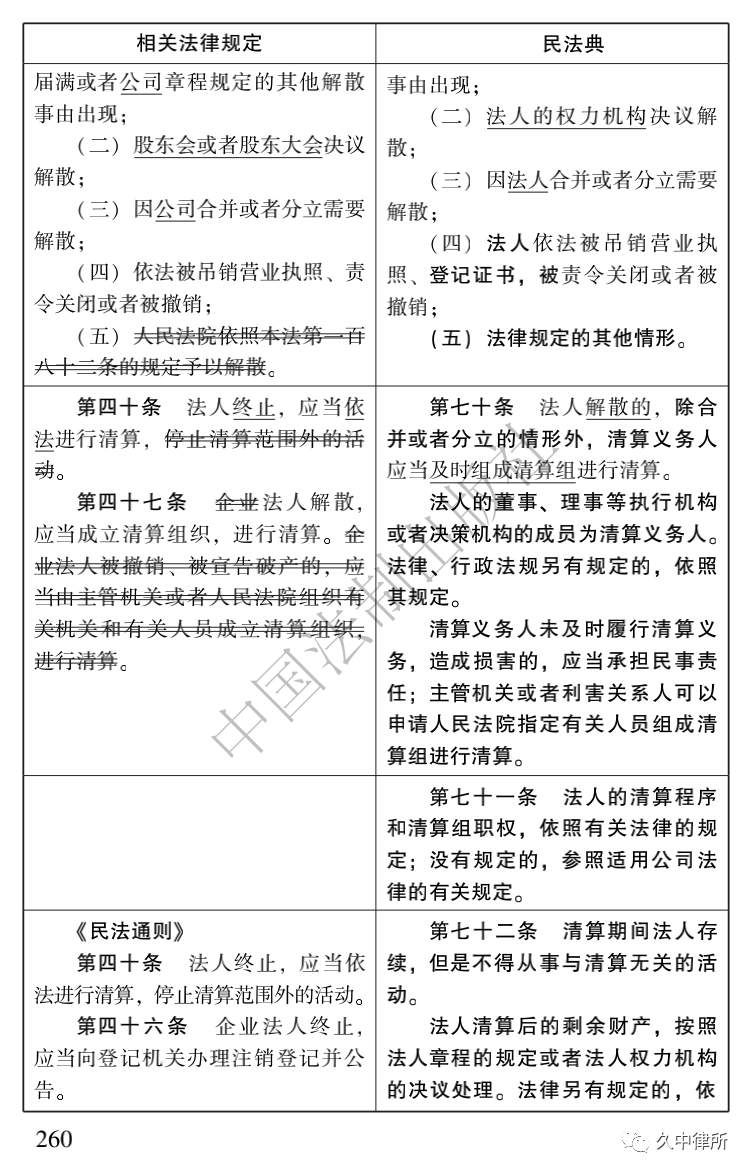
民法典“附则”部分明确了民法典与婚姻法、继承法、民法通则、收养法、担保法、合同法、物权法、侵权责任法、民法总则的关系。民法典施行后,上述民事单行法律将被替代。
了解民法典对上述民事单行法律的相关内容都作了哪些修改,又有什么颠覆性的亮点,是学习民法典的快速通道,也是法律人的必修课。近来不少读者朋友留言希望能出一篇完整的新旧法规对照表,今天特奉上中国法制出版社法律法规专业编辑团队编辑整理的本版民法典新旧内容对照,以期为各位朋友,各位法律同仁在学习民法典的过程中尽绵薄之力。内容准确且全面,值得收藏。


















